
风芒能源获悉,1月30日,天顺风能(苏州)股份有限公司(以下简称“天顺风能)发布《关于部分子公司停产的公告》。
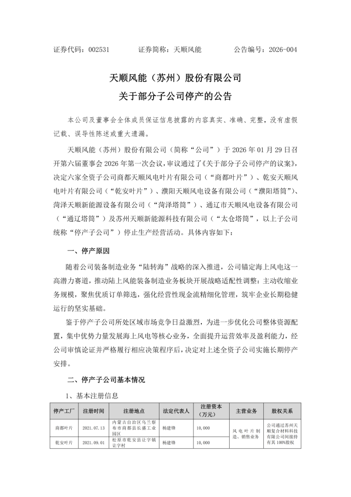
公告指出,天顺风能于2026年1月29日召开第六届董事会2026年第一次会议,审议通过了《关于部分子公司停产的议案》,决定六家全资子公司商都天顺风电叶片有限公司、乾安天顺风电叶片有限公司、濮阳天顺风电设备有限公司、菏泽天顺新能源设备有限公司、通辽市天顺风电设备有限公司及苏州天顺新能源科技有限公司停止生产经营活动。


对于停产原因,天顺风能表示,随着公司装备制造业务“陆转海”战略的深入推进,公司锚定海上风电这一高潜力赛道,推动陆上风能装备制造业务板块开展战略适配性调整:主动收缩业务规模,聚焦优质订单筛选,强化经营性现金流精细化管理,筑牢企业长期稳健运行的坚实基础。鉴于停产子公司所处区域市场竞争日益激烈,为进一步优化公司整体资源配置,集中优势力量发展海上风电等核心业务,全面提升运营效率及盈利能力,经公司审慎论证并严格履行相应决策程序后,决定对上述全资子公司实施长期停产安排。
从近一年财务状况来看,上述6家子公司净利润已经陷入亏损。

天顺风能表示,停产子公司未履行完毕的合同,将由临近正常营运的子公司承接。因停产子公司处于亏损状态,停产决定不会对公司主营业务造成重大影响,对公司经营数据的具体影响以经审计的财务报告为准,本次停产安排符合公司及全体股东的利益。
详情见下:




世诚策略提示:文章来自网络,不代表本站观点。